2025年度安徽省智能计算及应用重点实验室开放课题评审结果公示
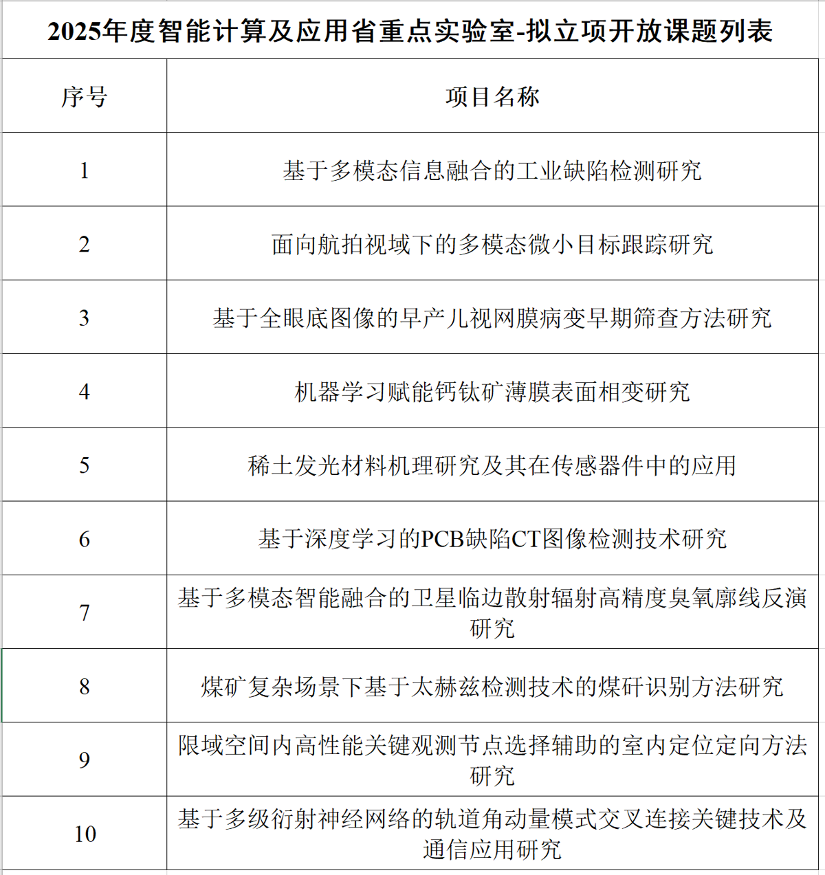
根据《安徽省智能计算及应用重点实验室开放课题管理办法》及《安徽省智能计算及应用重点实验室开放课题基金申请指南》要求,经个人申报、校外专家评审,拟立项项目10项,现予以公示。

公示时间为2025年11月12日至11月19日。公示期间,任何单位和个人若有异议,请以书面形式向智能计算及应用安徽省重点实验室反映。联系邮箱:wkangxin@163.com。
终审:安徽省智能计算及应用重点实验室
根据《安徽省智能计算及应用重点实验室开放课题管理办法》及《安徽省智能计算及应用重点实验室开放课题基金申请指南》要求,经个人申报、校外专家评审,拟立项项目10项,现予以公示。

公示时间为2025年11月12日至11月19日。公示期间,任何单位和个人若有异议,请以书面形式向智能计算及应用安徽省重点实验室反映。联系邮箱:wkangxin@163.com。
用户登录